ピックアップレンズユニットは金属の棒を外すだけ、調整ダイヤルを回しレーザー調整、光が強過ぎるとメディアが傷む、

フレキシブル・ケーブル端子 接触、断線、半田割れの チェック等々。  6台の内、1台でも動けば焼ければめっけもの、

ハードディスクとて基盤の故障が殆どの、ヘッドやディスク破損でも時間を掛ければある程度データを助ける事は可能、

て事は ドライブ 8個1 も可能, じゃなぃどうせ壊れてるんだから之以上の破損無しはないけんど慎重と淡々作業開始。

TEAC製 散々使い倒しの電源入らず、中古 SONY-CD-RW ドライブ 1度も廻らずコレも駄目か、なんだか知らぬが

ピックアップレンズ までの道が遠い、どうせと電源周りの チップ をアルコール洗浄組立付けも良くないし鉄板から

基板が垣間見える ドライブ なんて動く訳、 突然の起動最初は ガタガタいってたのが ROM の読込みレスポンスが

異常な程速い、 こりゃハえぇゎ。 TEAC も チップ洗浄 で動くかも、しかしが、イジェクトボタン 反応なし、なんでやの?

これだけじゃないし、其の他は 14倍速やら実際の仕様は何倍なん?の羅列やし、CD-ROM だけ有ってもしょうがんない、

ハードディスク 3台 40GB有んからぇえが、CD-RW やないと、調整用の半固定抵抗器 なんてあらへんやないか、

RWテスト は 波形のた打ち回ってエラー終了 だから絶対この ドライブはちゃんと廻らなくちゃいけんのや

レーザーピック台 の細かな プラス螺子、小バネ と緩み止めが塗ってあってさも 調節できまっせの要諦、

カバーを閉め スピードテスト 読むはよむ、いけね、緩め過ぎたかも 32倍速、 でも 台座ごとの高さ調整 だったのか、

トレーボタン は反応ありまへんがの、ガッバガバの透き間 から 爪楊枝 差込めば良いや。 さてと、microSD来たから

sdb入れてチョチョィ と Soft の RAID を組もうが、 こんな面倒だったか?と立往生、grub.conf っての何所だったっけ、

grub> 打っても エラーだらけ、容量 8GB、heads, sectors/track, cylinders 違うから扱い難さこの上なし、

mdadm /dev/md0 --add /dev/sdb1 打てば シンクロ始まるけどものなんだか間違ってるような気が気じゃないのが、

もっと困ったのが 在庫組ヘッドアンプ である。 動いたか!は 誘導ノイズ であり作動中なんか、も サッパリ である、

お試 オーディオ から音源引張ってくるとチャンと アンプ機能 が有り 電源切れば聞えず 下駄可変抵抗器接続が

逆だったが 開くと ガリガリヒズミ、絞れば信号は流れない、困ったがな、ヘッドの性能じゃない、アンプ である、

ラジカセ の ヘッドアンプ は ボリューム少々の開きて確り記録を読む、 どぅすっか、 この アンプ を ギターのエフェ

じゃない、 何処が悪いのか、これだと Tube や ミニブースター と変らないのである。  そっか、 ターンテーブル は

安定回転を保つ ガバナー回路 組めば良いのか。  これか?アンプ作ってるだけか?。 アンプ内蔵の スピーカーへ

単体ヘッド を繋げただけでも クレジットカードの磁気信号 が聴けるの画像、なんだかおけねぇ しもたッ、ミキサー

ボリュームが少ないだけ、レベル 8 を 10 まで フェーダー ゥキョ、ウキョッスクラッチ音 が聴こえる 同軸ケーブル

誘導ノイズ、雑音レベルの少なさょ、エンドレステープ新調、ヮゥフフラッター揺れを極限まで狭めればいけそうじゃて、

だったら Tube でも大丈夫 かもさid 3個 の 録音再生ヘッド、1ヶの再生、

インピーダンス 違うのか アンプの感度や増幅度、信号がとぅ通れば良いのか迷い道、ビニール線 TEAC 同軸ヘッド、

ジャンク の ポータブルヘッド再生音 バランバラ、 駄目だったら ギター用 基板細切り スティック・ポケット・ボタン電池

エフェクターだな、も 波形引っ繰り返ったような鼻抓んだ ガリガ再生音、 こりゃ難しいゎ、何種類かブレッドボード組み

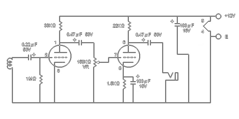
最も良い プリアンプ 繋げるしかない。 12AX7 の チューブアンプ やっとこ完成、部品のリード を ソケットへ副わせると

えらく コンパクト、残り基板スペース 4本ぐらい乗りそやな、12vアダプター繋げても ヒーター 光らない、5番、4番ピン が

繋がってないと駄目かも スズメッキ絡め再度電源オン も作動せづ アダプター1.1vの昇天、 もぅ 1個 12V の リードから

火花が散る、いけねッ 接続ピン 間違えてるがや、      違ってなかったら、    之は拙い、  手直しって ドコだがね。

こりは困ったッ、電圧が低いからと高括ってるからである、中古アダプターが勿体無い、リード線だけ切って回路へ適用、

真空管アンプ の詳しくも判り易い サイトを眺め、1回組めたから大丈夫と思ってると酷い事が待ちわびている。 4回位

組めてるのですが、の戯言がもう間違いであり、物質は回路自己診断、修復などしない。 なんて事考えてるようじゃ

無理である。  逆電流でブッ壊れたACアダプターだったか?だったら何故15v表示だったのか、復活再生機能か、

なんてぇのも無い、PCの電源ボックス盛大ケミコン爆発火花散しだったら壊れてるかも知れんがの、意外と丈夫やで。

写しの蛇絵 も ソケット蔦回路 も間違ってない、 ACアダプター15.88 も正常、 では何故火が燈らづ 電源 リードスパーク

なんかの、 回路図 が間違い、キッチリ動く サーキット か?猿、なんてのは簡単である。  ホボ全ての 電子部品 は

産業用の資材であり、何万本オーダー1kg 10円という世界であり、それらを少量分けて貰ってるのだから値段が張る

のは当然である。 この 真空管 壊れてんのか?も失礼である。 高周波ノイズ対策 は ソケットへ電子部品の足 を

リサイクルし、アンテナの様 基板へハンダ付け、そこへ Tube を装着、か、アースだけじゃなかったか、其の周りへ部品

貼り付けちゃっても大丈夫なんかの。  物凄い爆音、A1015コンプリメンタリーC1815 折角買ったんだから接続線間違っ

てるのだったら良いのが 此の先通行止めですのサイン かのさ。  テスターを充て マイナス 1っ点未接続、繋げたら

雑音無しの再生音、ACアダプターからの ラジオ電波 も聞える。 これをですよ、細長アンプ と数珠繋ぎは全くの

無音状態、 ナゼだか判らない、ワニ口クリップ だと接触不足が起きる、クリップジャングルの中でも確り作動アンプも

有る、 インピーダンス か 増幅率 か 其の他 かも、 ヒフヘ疲れたミキサー電源も切って、 入ってないがな、何時切った

んのが、 まァいいぇの。  バランス入力とはHot、Cold、アースの3本ライン接続入力の事であり、Hot信号は位相出力、

Cold入力はマイナス入力へ接続の為、反転出力される、これはルシャトリエの原理の。  なんだか サッパリですわ。

ゥキョッ。 動けば良いのである、アースライン と ヘッドラインマイナス を混同、+は ヘッド片側から ストレート、

− は コンデンサー有るのだから作動しないのは当然である。 カセットデッキ/ボリューム最大値 じゃないと

スクラッチ音聞えないから アンプの増幅度はこんなものじゃて。 全くもって録音できぬ、再生音も記録を

詠んでるような雰囲気じゃない、ノイズだらけで耳が痛い、困たが シールド の フォーンプラグ同士を接触させなくとも

近づけただけで CDの曲 が聴けるとは驚いたわぃ。    録音再生FMマイクCD音声 300円ラジカセ の凄さが良く判る

機能満載集積回路、消去ヘッドは永久磁石、100v/電池駆動もコンパクト、そのジャンク・ラジカセ基盤ブレッドボードへ

載せたほうが確実である、 そうじゃない、 誰でもお手軽値段程々安定信号を スピーカーから供給可能、 カセットテープ

レコーダーの原形 を作った開発者が凄いのであって、素人なんぞ原理を理解すんのも オオゴトである。   往年の名品

Tube Tape Echo Machine は錆埃だらけのぐっちゃグチャ、そこから回路を見極め 手持ち部品テープエコー 作っちゃう

方もいるし不可能じゃないかもがね、 実装点数少なし ヘッド、電子部品、調整ツマミ、スイッチ ぐらいしかないほうが

て〜へんじゃないのかさ。  ノイズは減ったが入出力の レベルが低過ぎ テープ走行安定 させてもなんともならぬ、

ミキサーのフェーダーが ジャリリッ、此処からかよ、しかしですがね、PCのボリューム全開 input は全く音が聞えない

人体アースノイズ だけであり Mixerの接触 ドゥのじゃない。 ちょと待、個々の ヘッドは直列 じゃない、全部並列繋ぎ、

之かもではない、 基本が間違ってる模様、 再生ヘッド から 棒状アンプ を通り Tubeエフェクターコーラス2分割、

ステレオミキサーから PC入力 ノイズだらけは プラス、マイナス、アースグランド の意味が解ってないからである。

エフェクターが作動せづ質問箱へ GND と マイナス を分けるのでしょうか?の答えが、GNDと − の考え方は難しく、

本当は分けたほうが良いのですが ギターのエフェクターくらいだったら −GND は 一緒でも構いませんので。 という事は

此処へきて アース と マイナス、プラス の 3本ラインじゃなくっちゃ、マイナスも増幅 だから 分割 だよ素人、か。

プラス は マイナス より電圧が高く マイナス が大地へと繋がっているならば マイナス GND、プラス が繋がれば +GND

プラス と マイナスの中間 が GND であり、 その場合は +− どちらも グランド とはならない。 GND は 4種類も在り

Power Ground 電子回路を動作させる為の電源基準電位

Frame Ground 接地(アース)の基準点と同電位、もしくは装置のシャーシ(筐体)の電位

Signal Ground アナログ信号の基準電位

Digital Ground デジタル信号の基準電位

難ッしいの、ぉもろいやんヶ。  マイナスはプラスと違って日の光を浴びない影の扱いでありグランドと混同される。

えッ?ちゃうのん、 GND 無かったら 雑音 だらけ、マイナス 無しは作動しないってか?。 だったら ジャック端子コールド

シャーシ無いけんども 金属箱 有れば繋げて マイナス は未接続、いゃ待て逆か?、ドッチ だろうとさ、繋げなければえぇ

やんかの、 だから 12AX−Tube電源繋げたら花火ったのか。 散々悩まされた KRISTAL Audio Engine、バッファーの

設定だったんか、少し位 ミキサー入力ぃい加減だろが clip 表示あろが ノイズゼロ で取込める、これが本来の性能か、

だから PCのサウンド が調子悪かったんか、すまんの、適切接続 の ヘッドアンプ はどんな按配だろかの、もゥ最初から

+は上段、−はコールドGRD へ繋ぐと思っちゃてるからなんの迷いも無く、入力信号は左から右ぇは良い、態々 GND が

太線で描いてあるのもお構いなし、マイナス電圧 は GND とは繋がってなく、電解コンデンサー が挿みこまれてるのは

図面通り、手馴れた頃が 一番間違え音が、ノイズが、ヘッドが詠まぬ、ディスクリート だと駄目かとのたまうものである、

単三乾電池 を 豆電球 と繋げて光る単純回路は グラウンドが無い、実際はあんのかも知れんが習うよか慣れろもよい

けんどぇれぇ疲れたの、これでもうどんな回路も大丈夫、スパゲッティー絡まった複雑回路も ド〜ンと、なんてこたぁない、

カセットテープのキット回路図 を良く観ると+が ケミコン と繋がってるだけで マイナス は何所とも繋がってない、こんな

簡単サーキット も見紛うなんてどぅなんやろの、 ちゃうわ、プラス と マイナス が 電解コンで繋がってたがな、ぃけね、

ターンテーブルの修理、 無極性ケミコン と コンプリメンタリー2SC1815 使ったの駄目かだから廻らないのかさ。

TRの祟りか 220μF追加も+−橋渡しも ノイズだらけの体たらく、GNDマイナス共有のほうがまだ磁性体読込んだがな。

ダイオード かもの、汎用整流ダイオーじゃなくて 使い古しのショットキー だったら購入品と入れ替えちゃえば動くのか、

オットいけねぇ トランジスター型番違うのだから回路詰めてもしょうがんない、コンプリ1015 の アンプは ノイズも少なし

2〜3ライン並べて 録音再生試すほうが由である。     ヘッドの並直列ノイズ だらけどの 接続 も音量増える事もなし、

シールド線 掴むだけで ノイズ嵐の作業進めれば歩ほど磁気は 雑音埋れ何処が 雑音発生源、AC か 己 かど〜なん

ミキサー か、アンプかもの、2段増幅エミッターフォロアーバッファー回路なんてのは、+20v、−20、電位差零 GND と

分かれてんから 之位の増幅回路 作んないと 雑ノイズ だらけ ギターの音 なんて聴こえへんかもさ、 ドロドロ 溶けた

手の平ワイヤレスイャフォンカセットポータブル、電池消耗少なし回路、ノイズ無い、振り回し揺れず壊れづ音質良し、

素人が ノイズゼロのコンパクトプリアンプ なんて作れんのかや、 汎用何所でも売ってる 安価部品点数少ない電圧低い

増幅度満天回路 は見当らない、コイル 使ったり オンボードのトランス載ってたりの 複雑回路 しかない、ヘッドフォンの

アンプ、 MCフォノイコライザー回路 でも大丈夫か?破損ACアダプターリード皮膜剥し 銅線錆サビ の使っちゃ駄目か?。

ダイオード、リード変更誘導ノイズ は相変らずも増幅加減が違う、ヘッドが反応磁気を読む、定電流ケミコン電源を組み

シールド囲めば雑音減りそう、 イヤ侍て コレだったら ギュィと読みそうじゃの。 熱ぃッ良かったがなこの回路、 熱暴走

起すてぇ聴いてたんや、2番目(どの盤面?ドコから数えて?)回路 を 4個作ればいいや。 +−電源 0.1uFコンデンは

バイパスコンだから省略不可。 あのですね、図面上は無いものですから端折ったわけでは、 コレか?。

こんの忙しぃ(だからどこが?) 時、 microSD-Linux が壊れよった、シャラララ〜 なんてぇ回転系の軋む音が聞える、

ハードディスク 入ってないから CPUファン か再起動だけで元々、 System Errors, reboot の準備は良いか?.

こんな時は クリーンインストール のほうが   遅っ、 1時間近く掛かって システムエラーかよ、CPU温度 60以上中身の

ホコリ掃いと グリスアップ だけでも 1度 何度 でも動きそうやな。 そのファン、軸が錆だらけのガリガリン、 騒音これ

だったか、膨張 1000μケミコン 1〜っ、2200無いから仕方なし 1500ふた〜つ、3つ目は CD ピックアップレンズ磨きと

バネ入れ忘れたり ネジが 1本余ったりと 木箱収納、SDカード Linux5.2install。 インストールが遅い、こんなだったか

もう 一方の SD も過熱気味だったけんど、 もう 1枚在庫有んけどもぅ 一回クリーン・インストー PS/2 じゃなくちゃ移動

できない電源切って USB、 ntsysv最小限ではなくては重くって待たされる、 こんな鈍重だったっけ?と バックアップから

rsyncコピー cat /proc/mdstat 打ち終了。 システムエラーですか、新品カード 使えってぇ事ですね、そうですか、随分

気難しいですねぇ、 過熱SD 携帯だと フォーマット可能、当然新品も、 Boot from CD : 焼VineLinux5.2 を読まない、

こりゃもぅ生焼けでしょうでも今までよく読込んだものじゃて、木箱全体 が壊れてんのか?、  インストールCD は正常、

バックアップ CD2枚か、キーボード USB-install じゃないと入らない、ココから臓物を転送で流せば基の黙阿弥とは

ならんのか、 まァ39分しか Inst掛からんて構わぬは。 いっけねッ 再起動までの grub更新 打つの忘れてたゎ、

ありゃ、駄目ゃ、SDカード新品と差し替えるか。 USB が反応無し、ポート接触不良だったか、無水のアルコール添付、

いゃ違う、木箱ポート段差で最後まで キーボー端子 が挿さってなかったからやん、 しかしですよ、microSD のあやふや

反応無くなったから之でも由。  ポート磨きの効用か、USBキーボード差込か、 30分ちょぃクリーン の インストール、

rsync転送無音状態から、ちゃんと バックアップ 動いてんのか?まで、デジタル,アナログ の ネック は機材の

接触面積か。   駄目や、詠まへん、このような時は原点戻りて サイコロ 転がり スタートライン、

インストールの途中、root以外の username入れないと ダメだったような、 サッサと終らせて動画でも観るかの。

ふぇーやっとやが、殆どが ヒューマンエラー電源ボックス 転無 どうすっか、 動いてんのをソロソロリと持上げ

優しく置き返る、 なんてのはその典型である。 アンプの熱暴走防止は+− out 2個の パスコン を入れ 5v電源投入、

暫くは大丈夫、なんさよ簡単だゎ、 じわじわと暴走熱が増える、接続間違えてる、温度上昇は 型嵌りエラーであり

±2vを超える電圧の場合は当然の事、抵抗値やコンデンサー耐圧を変更の事。 も実装面ではありがちであり、

移し回路図は間違ってはいない、共締めリードハンダ、も 一度良く見れば違いだらけであり、ダイアモン・トランジスター

定番熱暴走以前の問題であり、ブレッドボード が有るのだから先ずそれで組み ユニバーサル基板 へ移せば良いだろう

も、其処で間違えたら同じ事である。 対の ダイオードへ 100Ω追加図面通りの結線電源繋げれば ホンノリ温かなんは

良いのか、入力信号通し バチョッ と壊れそう生暖な空気感、これで ノイズ無し思いきり ヘッド読めば 1015/1815 合体

銅箔包み 一丁仕上がりである。     爆音ノイズ しか聞えない、 トランジスターが壊れてんのか電源 100ω挿み 3v2v

お構ぃなしの雑音だらけである、 こりゃこまった、 動かなけりゃしょうがない、もぅ マイクアンプ でもィイか、

作業中、これって Tubeエフェクターの回路図と 一緒じゃないのか、定数が違うだけ、フィルムコン が ケミコンなだけじゃ

ないんか、 まァえぇがな、基板の Tubeエフェは何故だか動かないし オモイッキリ・フェーダー持上げないと雑音越えの

磁気テープ音 しか聞えないし構わぬは。 ACアダプターが スパーク、又かよ何故だ、ハンダを充ててん時から

プラス と マイナス が繋がってるのが、 花火 は当然である、 Tube の 4番5番綱意じゃいけないのを、

Tube の エフェクター 作った時だって繋げて、 無かったょ。 これで 2本のTubeアンプ 2列 TRプリアンプ の完成である。

やっぱり Tubeはええゎ、小型アンプぐらいなら組めそうやて、最近は トランス使わないキット品もあるさかぃ、ヒーターの

灯火が見たいだけじゃのうて、イタリア製 TubeAmp なんてもぅ売ってないが、流木材のような フロントパネル あしらった

流石デザインは、耐久性は知らんがの。 なんでこの配列なんだよ、この真空管、トランス位置じゃなくっちゃ IN と OUT

レイアウトが流れない、アース や ノイズとの兼合いであり シャーシの色や形、配置ど〜のこーの言う 素人 は Tubeの

増幅 使う資格無し、とは思わぬが、小型トランス と 真空管ソケット、少々の コンデンサーだけで 4wくらいのステレオ

アンプ作れんものかの、 なんてな妄想は良い、ジャンクヘッド は キュルルと読むが TEAC コンビヘッド は詠まない、

磁気の記録を読めてるのかもしらんが、それは読まないと詠む。 ギター信号 は 誘導ノイズが無ければ 12v駆動の

太いクリップ音であり、 ギター読めちゃいけないのか?ヘッド磁気は ギター何十倍もの ハイインピーダンスであって

ピックアップ発電 なんざ及びもつかないほどの 極少記録 なんか?だとて 入力信号抵抗器の変更は余計駄目である、

20V まで 電圧上げちゃうか、困蔦。   ちょと待て フォノイコライザーアンプ の 入力切換え 47k、200k か、 だったら

IN からの カーボン を 10kΩ、 マイナスGND を 100kΩ と変えれば入力感度上がって ACプラグ は 12V、 そんな巧く

いったら来世安楽など要らぬわさ。 入力の カーボンさん定数変えんと 残留ノイズ が激減、モサモサ読む音が聞える、

こりゃ 1ミクロンオーダー緻密回路 じゃない 鉈バッサリの反応 か、 こりゎ面白いは、 之だ コレ! どれだょ猿の作業は

今日も進むがの、 グリス塗りたての 電源ファン が停まって PCケース温室状態、てのもどうでしょう、煩雑な作業を経て

スムーズと廻らぬ 流体ベアリング、 空気軸受 なんてのも有るのか、どっちだろうと 分子だか原子 の ボールベアリング

なんだからと 真っ黒グリス を清掃禁断の WD-40 塗布、そんなの絶対駄目だ、粘度が違うから焼きつく、とは言っても

ですがね、 1ヶ月1回定期点検グリスアップ など無理である、 此処は 一ヶ、冷却不足のほうがどんなPCの不具合を

招くのか、メインメモリー越えの思ぃ切り負担も全く問題無し、WD の甘いにほいもなく チャラチャラ廻るでもなし、

停まってんのか?手を翳せば生暖かい流体息吹の無音状態であり、只単耐久性だけである。  [真空管の熱暴走]

入力付近の グリッドリーク抵抗器 は通常 100k〜1MΩ が定番であり、むやみやたらの変更は厳禁であって、部品の

中でも 一番壊れ易いのが トランジスターであり、非常な高温状態の抵抗器、タンタル電解コンデンサーなどほんの僅か

逆電圧でも ショートモードの破損となり、電源ダイオードは破壊から ヒューズが飛ぶか トランスから煙が上り真空管など

思ッ切り耐圧を掛けての性能重視設計だからなるべく過熱させない状態を作るしかないのも、メンテナンスを怠ると短絡

状態から周りの部品を破壊しながら熱暴走は終りを告げる。  ふぇ〜 良かったがな、 適当モードだと御幾ら部品買っ

ても追いつきゃしないがね、WEM の Copicat 中古買っちゃうか。 1815 と 1015 の コンプリ配線間違い一瞬破損だっ

たらばですよ、型番面へ 熱伝導シリコンを塗り貼り付け アルミホイルと 瞬間接着剤固定から多分壊れてる TR 4個外し

スズメッキ延長塔ダイヤモンドバッファーへと作り変えるほうが早いのか、回路図をじっくり眺めながら ECB 一直線背面

並び、Tr頭ぶった切って 新しいトランジスター加締めの ハンダ盛りよか確実であり、なんだか実装が間違ってるような

面持ち、これで ノイズ無しのバッファー 組めたら部品が壊れてるのか配線違いか判るというもの、 実際大変だろうは

何処へやら、斜め リードクロスも少なく此方のほうが タップリ組み易い、最初からそぅ組めは由、手慣れた頃が 一番

間違える、信号の流れが判ってないほうがよく トチる、様々要素ごった混ぜ、こんな単純回路でも考えさせられまんな。

3.6 と 3.8ω1本づつしか在庫がない、並列の〜テスター測ってたら B の バッテリー切れ表示、ボタン電池の在庫と共の

未使用携帯灰皿景品有ったがな、 シールドケース、 此処へ入れられても持ち運べる訳でもなし、 アルコール 接点電池

磨いたら使いかけでも 1.2v以上あんからまだ大丈夫やの。  【B】 が点くは灯く、ボタン変えなくっちゃ標準 フラフラだと

基準が判らぬ結局は トランジスター貼り付け様が 十字皮膜リード 使わなきゃ短絡起きるし中ッ々捗りまへんな。

プラスマイナス用の電池2本を使うのは面倒、 いっけね、ACアダプターと回路が違う、だから雑音だけだったのか、

出来損ないの軍艦巻き付けちゃったょ、どうすっか。 イコライザーアンプだったら低雑音 4580オペアンプ 載せるのが

最も簡単、非反転入力(+)と反転入力(-)、1つの出力を備えた増幅器の電子回路モジュールである。のだったら最初から

それで組めば良いものを、IC2個、ソケット周りへ少々の部品着ければ 景品シャーシー へも組み込め録音再生4回路。

問題は走行系である、 ガタコト煩いわ テープは傷むは外れちゃうゎの 爪楊枝シャフト じゃなくって TASCAM 回路焼焦

モーターを支持棒へと変更、 プーリーの高さを合わせとけば少し位圧力掛け様が電圧少なかろうが 指先テープ摘もうが

伸びるだけの 安定走行停まらない、 片や接着剤が焦げてるような かほりが熱い、駄目やこんなん、放熱板や熱結束が

必要なんは性能ジカラの為仕方なしでも部品が熱で傷み メンテナンスが必要となるし、トランジスター特性の選別指南や

難しい厄回路の増幅性能が優れているのかの?音色が違う独特の、までもぃってまへんがゃ、反転入力の最初だけ判っ

ただけでも吉、 全段プッシュプル純A級左右チャンネル合計4台 50W+50W(8Ω) Accuphaseパワーアンプの物凄さが

0.1pほど判る。 オペアンプ は 2系統、 テープ の 入出力 は モノラル、て事は、 銅線巻き付け 対モーター梃子定、

増幅甘ければ 直列2系統、録音ラインの 4個オペ、 鹹けりゃ3ヶ、TEAC/コンビヘッドの角度を ホンの少しだけ

傾ければ確り読む、3ヶヘッド を 1個のオペアン へ纏めて繋げれば ロングトーン が可能かも、 録音ヘッドだけ別回路、

それだと 1個のオペアンプ だけで済むのかゃ?、 メーカー品の 旧〜い スピーカーネットワーク回路図 を眺めづつ、

ウーファーは 1.5mH の 空芯コイルだけでも高音成分を削れるのんか、海外品は 2〜3000円、日本製でも\980以上か、

1mm の エナメル銅線 色々様々な物作られるの、 只巻くだけ 瞬間接着剤 か ドライヤーコンビ 木工用 ボンド固定、

1.5ミリヘンリー なんて測れない、ネットの画像真似て見栄え良く其れらしく作っちゃえばイイか、ダンボール製リール

紐解き 細長ガラス瓶 へと隙間無くギッチリ巻いてたら 1列目 で ギブアップ、 まぁぇえか、 この 中途半端コイル を

PCヘッドフォン の GND へと嚼ませても変化なしがですよ、太巻ダンボールコイルだと高音が減衰、GND 繋げないと

ボーカル が聴こぇ難い、 たったこんだけの 適当手巻き銅線 も ハイパスフィルターとは思わなんだがの、 ピーピー鳴る

電池切れテスターってなんだょ、+ - 金具締めたら元通り、 しもた、1パック 10ヶ100円のボタン買ってもうたがそれは

もぅ何年も停まってる元々何色だったっけ?バンドの 防水腕時計電池 と同じ物やし 専用工具 も 保障 も無いから

動けば 据置時計、駄目だったら内部の構造堪能させてもらいまっせ、硬くってピクとも回らない 小型マイナスドライバー

コンコンッじゃ駄目だろもキズをつけない様、 パンドラが拓いたがな、えれぇネジ切やの 1回転じゃない、予想の時計

メーカー専用 一回り小振りのボタン電池か、メール便 1個100円だったら買うかの、 なんぞと部品来るまでの妄想

は続くのが、時計用のボタンバッテリーなんてえれぇ種類有って良〜く眼を凝らしSR916のなんとかって刻印頼り

スイス製のほうがお手頃 2個240+メール便+手数料の値段だったがの、もうちっとで 10個入\100微妙寸法違い買う

とこだったの、間違え購入 ソレ用の中古腕時計買って ソノボタンを装着てのも意外と面白いかもしれんがの、大電流が

流れるので針式のテスターで電圧を測るのは絶対お止め下さい。在庫整理品の安物だけんど デジタルで良かったがな、

そんでもって手持ちは 誘導ノイズ 凄いからと バネサスペンション銅製台 作ったら読まへん、 角度高さ調節テープの

半分しかない コイルスペース がなんで ギリギリ接触だと ゥキョン と詠むのか サッパリ分らんゎ、MCカートリッジ

些細信号を、ただっぴろいサーキット まで持って来てお客さんこれじゃねぇ〜増幅出来ないですと 一緒か?。

カートや磁気の記録を扱うのは Tube時代は大変だった、トランジスター、IC集積回路 のお陰で誰でも気楽増幅が

組めるのは喜ばしい限りである。巷の 市販Tubeフォノイコライザーアンプ は 電圧が高いか オペアンプ を組合わせて

あるので余程の理解が無ければ組むのは難しい。 よっしゃの サッサと オペのアンプ 作るかの。

 35v の 2200μFってこんなでっかいのか、だから 10v仕様なんか、 まづぃ PC電源入らないかもさ、他へ使うか、

ホカってどれだ?、よって オペ増幅回路製作スタートも、ソケットピン から 部品リード縒り併せれば ギリギリ収納可能

かと想えば無理である、そっか、この イコライザー集積チップ が有ればも無いし動いてから考ぇるかの。

ふぇー疲れたがゃ、信号と電源一緒くたの似非、コンビナートって ロシア語 か 細短く作れば繋ぎも判り易いし間違いの

修正と オペアンプ 吹っ飛んだら載せ代えちゃえばぇえし ノイズ入ったら シールドは 蒲焼とツナ缶 でも構わぬは。

* 電源の−側 GND(接地)は入出力 カップリングコンデンサーを使用。

* 電源の電圧中点を抵抗で作り カップリングコンデンサーは省略可能。

正負電圧、2電源使用。 の意味が良く分らんかって困ったがな、オペアンプ も 熱暴走なんて有んのか知らんが

LED 2個点けるかの、ダイヤモンド過熱ってコレか?そぅいえば 電池 2本電源だったのを ACアダプター±繋げただけ、

3v定電圧電源回路作れば今まで作った熱電アンプもちゃんと動くかも判らんしの。実際、電源部の ケミコン液漏れや

12vレギュの発煙もなし 擬似GND + - 5〜6v付近であり、何故ハショッタのか、電源供給のほうが重要じゃないんか?

なんてのは リップルノイズ、トランス、スイッチング電源 か、以前の問題である、 高輝度LED も 在庫が有ったからと

着ければ胡散臭い宇宙船3DCGの様、 ま ぶ し い っ、 気がきじゃあらへん 模型用のフラットブラック 塗って

内側だけ光らせたら余計不気味だけんど眼が傷むし構へんが、 3端子レギュレータ一緒の電源部、なんやら

間違ってるような、 図面上の 0.1μを IN GND OUT の兼用だと駄目か?, 2灯LED は元気一杯定格光ってるし、

いやダンメじゃ、 これだと シャーシへ繋げた場合 マイナス と GND が分れてない、0.1キャパ はもう無ぃど〜すっかの。

予想は 1: 動く 2: 作動はするがノイズだらけ 3: オペアンプ熱暴走及びACアダプター巻き込み全滅 4: イイからサッサと

コンデンサー買って 3端子へ 省略GND を ハンダ付け。   ちゃうが、 要らない、 ジャックのコールド側 が 擬似GND

だから アルミシャーシでも有れば、穴空け取付ければ シールド やさかいの、問題起きたら 1.0μでも カップリング付け

終了。   読まへん、 オペアンプ 吹ッ飛んだのかと ギター繋げたら 入力少々でも ガリンとヒズム位増幅度は良ぇ、

コンプリアンプ のほうが 磁性体 を読み込むのは何故か、フィルムコンデンサー在ったが着せても詠まなそぅ。

此処は原点の勢いで安く買った 中古TEACヘッド、最も読み易いアンプへ繋ぎて ヘリカルスキャン でもないのが

ナゼ斜めの方が詠むのか、コンビヘッド の 録音コイル だけでも読む、REC/PLAYケーブル繋ぎ 1個 は 録音専門、

2〜4 は 再生ヘッド のみ、もう 1回路トランジスター組み 残留ノイズ は AC電源リップル回路作るのが最も安簡単かも。

神よ、何故私はこのようなシチメンドクサイ電源回路を作ろうと想ったのでしょうか、いいえ、思ってはおりません、増幅度

良しの プリアンプ が必要だったのです。 腕時計用ボタン電池が到着、精密機械へ 木工ボンド を 爪楊枝チョィと付け

蓋を締めれば新品の様、機材は正直である。 駄目だったら動かづの、不具合有れば記録を読まづ、3端子と GNDの

コンデンサー兼用は無茶であり電気がちゃんと流れてるのは 己の頭の中 だけである。 そういえば電子部品サイト

-12v 3端子売ってたの、 コンデンサーと 抵抗器だけでも電位差は作れるのだからと 3秒悩み ワニ口クリップ繋げ

電源入れてもノイズのみ。 しかしですがね、GND を ジャックのコールド だけへと繋げたら読み始めるのは何故だょ、

接続間違ってるのか図面の解釈が違うのか判らんがの、蛍光灯点けると雑音、モーター電源入ればノイズ、ラジオ受信、

人体アースの無音状態、 これはもう電源ノイズ減らしやら シールド 囲わんと耳が痛ぅてさ、 アルミホイルじゃ駄目かの。

2列目 を間違えながらも組み 録音ヘッド と 再生 へと流せば シールドプラグ コールド共有は CD音源 も良く流れる、

録音出来てるのか?も怪しいが 誘導ノイズ だけは激減、もう 1丁オペアンプ 作るか。      それだと ライン変らず

IN と OUT を間違えてる、さっさと繋げちゃえば良いものを、悪い物じゃないからって要りませんじゃない、回路図は

シンプル なんが 迷路へようこそ鰐口クリップ、 図面の GND 繋げれば読むのか記録なんかよか手を翳すだけでも

ノイズ が消えるっての オカルトかょ間違いだらけの オペアン検証終らせ マッチ箱 へでも入れるかも、 意外と デカくて

入らへんが、囲へば 少しは 違うやろ。 駄目である、50Hzの鼓動音 だか知らないが安いリズムマシンのバスドラしか

聞えない、アンプ通さず ジャックホットコールド直接繋げたほうが ウキョ と聞得るのはどんな按配じゃぃ、4、8pin

折れて オペアンプハンダリードで壊れたのか、も相変らづ ギターは増幅、電源切れば聴こえん困ったの。

使い回し ジャックアース が音も無く プチッ、 コレか?アルコールの端子洗浄 と共の  訳がない、

しかし 不用意ノイズ は激減、 回路基本やら インピーダンス、+GND- の概念なんぞが間違ってるならば良いのである、

だがの、 中途半端磁性体読みは止めて下され。  入力は オペアンプ片側、 出力は通さないと ギターの音は録音再生

可能、 しかしの、生音しか聞えないからどぅ録音されてんのか判らず再生音は薄ッ気味悪いギターの音色 ワゥフラッター

消去ヘッド無いと消されず 何十回のマルチ録音だよの グッチャぐちゃの、 321 ピンアンプ IN が 録音、567 通せば

読まづ雑音のみ、ギター信号入れ 再生ヘッド から聞えないのも変だがの、テープの摩擦音が聴こえてる、ヨレ磁気

聞ぃてんだけか?、 素人考えのヘッド入力 コンデやカーボン 挿むが無駄というもの、大体が アンプ通さなくっとも

テープ読んじゃうのも変じゃて、 シールドケーブル の ミキサー行きを ヘッドフォン へなんてギターのジャックへ挿し

聴こえるギャグでもあるまいし、 聞えるがな。 天下の フォノイコライザーアンプ である、MCカートリッジ微細信号をも

余す事無し高性能回路じゃて、誘導ノイズだと思ってた爆音、増幅度が凄過ぎ テープの飽和状態飛越え ガリンッガリン

ノイズと再生だったか、ソレが判れば、 だから ギターの音は聴けたのかや。  4トラック MTRの メンテ修理、バキョーッ

のポット逆付けちゃったょからの善からぬ不安と暴挙、只単純可変着ければええんちゃうの?とはならづが増幅少ない

試作 1〜6番までの アンプでも良かったのじゃないのか、それよか 消去ヘッド用発振回路 作んなくっちゃ駄目かの。

ヘッドからの接続へとさ、可変抵抗器繋げたら元気一杯読み吃驚やが、コレだから回路組みはたまらんの、消去ヘッド

要らないかも、 ポテンショメーター数種類買っといて良かったがな。  ミキサーのフェーダー適正値(ドコが基準?)だと

ノイズが全く聞こえない、しか〜し 消去ヘッド が無いから レコード状の再生なんか 電波混入か 入出力レベル変更も

アポーだかァフォーの音は聞えるし 飽和歪爆音ノイズ が入って録音出来てるのかサッパリ意味不明、 新しいテープ

細切りガムテープ接着、今日は テストテープ 30巻作っちゃぅぞじゃないのである。  録音ヘッドライン の錆だらけ

ワニクチクリップ が ストンッ。 やっぱり ギッチリとハンダ盛らないと信頼性が無いの、 これか?。 テープ変更

駄目やがな、どの位置、Ω値変更彼是ギターなんぞ録音できない、増幅音が聴こえると テープへも乗らない、

往年のCD音源モノラルだとぇぇ低音やのなんて思うても磁性体は記録をぃいでっせッとは変えてくれない、

とふへー 疲れたがや。     なんで IN/OUT 2系統オペアンプ通し ヘッド再生 は ポット必要やが ギター入力

ポット無しだと記録できんのか、インピーダンスか、ヨレヨレ音 と ノイズは微調整すりゃいいけんども之が分らんと ポット

銅針金で固定出来んがさ。 そっか、 ウキョゥキョ と煩いのって反対側の音声か、 困った、リバースヘッド じゃないから

消すのは テープを引っ繰り返すしかない、其処からまた逆再生音が聞える、消去アンプ作るしかないんか、どぅすっか。

交流消磁は磁気飽和状態まで電圧を掛け走行テープが消磁ヘッドから離れると交流磁界の強さが弱まり反転を繰り返し

ながら減衰。 1〜2ボルト交流と 2200μF を 3本繋げ 電解コン が破裂ぐらいだったらまだ良いけんどもさ、走行使用中

交流が流れてるのも 140Ω しかない リバースジャンクヘッドのコイル が焼き切れそう、 贅沢だけん、ヘッド 2個組み

1個 を ヒックリ録音 ともう 2ヶは 再生用 だと 消去 いらないか。 そうじゃなぃかも、 録音RECサイド は 33ωしかなぃ

んが リバースヘッドでも録音可能 だったらみっけもの。  ヘッド角度や モーターのお陰で オートワゥ と テープコンプ、

くぐもった ショートディレイエフェクターの出来上り、この 再生専用ヘッド、どぅ調節カーボン抵抗器加えようが全く磁気を

変更しない、 TEACコンビヘッドの RECへ繋げ信号送れば直様録音開始、ァっという間の テープ容量オーバー これで

何本目じゃぃ、ジャンクの シングルピックアップ なぞったら全くの脳ずれすじゃなぃ ノイズレス、こりゃ 次期消去ヘッド

だなも S/N が素っ飛んだのか 録音ヘッドの記録 が乗ってないんか再生不可能状態、 カセットケース の テープ は

ゥキョ っと読むがや困ったの。  ダメ元でも アレコレ試せば ノイズが入る、走行テープへ 石鹸型ピックアップを

2〜3秒翳せば無音から幾らでも、 入力信号はアンプ通すだけじゃ駄目なんか?、 繋ぎは ヘッドフォンと

ギターのみ、 これ位の単純構成じゃなくっちゃ判り難いが オペアンプ繋げたら 信号衝突ピーッの警告音、

ドコか短絡化、再生ヘッドが壊れたか、IN/OUTジャック の ホット側が接続中、何処だドレだと検索、mono/stereo

プラグは兼用できない、 只ヘッドフォン右側聞えないだけじゃない、ぃっけねだから EarthGND の繋ぎが妙だったのか。

世魔へん、新品のテープじゃぞぃ、ワニ君は GND含め全部繋がッとんじゃい!アジマス調整やら高さ角度チョぃズレても

ウキャウキャ読んでたやんか。 其の場合はですね、精密部品単純構造の ヘッド は ガムテープ糊が付いてただけでも

詠まんのですよ、 疲れた休憩も必要やが、ピックアップ消磁無音から CD音源流せば、音は酷いが記録可能、要は

ヘッドの入力レベル、角度調整だったがや。   チリチャラノイズ 駆動モーター か、オペアンプ共有 ACアダプターから

5v定電流レギュ可変と抱合せ モーター廻すのもなんだな、 ワゥは揺ら々回ってるのを調整でも再生高音落ちが酷いの、

メタルテープ使っても変り映えせえへんかも、テープ勿体無いしどぅすっかの。  テープアジマス は 90度 が最適であり

”見かけ上の読み量は増えるが斜めは最悪の状態であり高域特性が減衰。” そんなん事云うたかて読まへんのゃも、

再生用ヘッドは ω 違うと絶対録音しないしもぅ コンビをダブル で組むか、 バッファーが要んのかの、オペアンプの

歪む ビーブー音だと役不足か、Tubeエフェクターと コーラスの間か二枝の片方挿めばえぇか。 お試し増幅Tubeから

だろうが シールドの網状ケーブルが腐って断線 だろがの、入力信号変更も ハーモニックスから ホゲホゲ再生 のみ、

テープの流れが逆方向だからか スイッチ付けて 正常回転も 駄目だったら 録音2連装ヘッド やの、   当然といえば

モーターの逆回転は全部の信号流れが変るから 消磁マグネットの位置 も キッチリ角度こんくらいだろヘッド も全部

変更、 随一 良かったんがこの モーター左正回転、振動も少なし可変のレスポンス由、ヘッドはちっとも読まんがの、

ポット を アンプ接続付替えると ファズ やら チューブ なんぞへ音変り、 2回路オペアンプの片側へと入力、

ギター音ブーブー言い ポット噛ませば少音プーと鳴り 再生音ガッリガリンの迷回路へようこそ。 ぁ

ぃけねぇ ポットの使い方間違ってるかもさ、 ぇえのんヵ、 GND 落さないと ボリューム可変なし、回路図でも 2本だけの

ライン有んけんど 電子回路ってのは随分と微妙やの、ヘッドもの、 だから コイル 絡むと嫌なんゃ、/単体/接続/信号/

受けただけで Ω値 変りよってこりゃてぇへんだ、モーターノイズ は 4.7μ X2 無極性 を追加、着け様思たら セラコン

切れてるがな、 仕方なしの使いかけ コンデンサーも追加、 気分の問題じゃないんが 高周波ノイズ がちょぃ低減

モーター三端子レギュ ヒートシンク の人体アースが最も効果的殆ど ノイズゼロ、水性ペンキ 小空缶被せても

変らないのって アースか、 ブラシと整流子を微調整、接触状態が改善できれば ノイズ低減の可能性あり。

もぅ セラミック着けちゃったがね、メーカー不明の スイッチングACアダプターか、ケーブルが 2本あんと

邪魔やし オペアンプ電源と共有やな、此の際 19vの電源 から 2本の 12AX7、オペアン、モーターを

レギュレーターから引き回しか、 AC電源が ノイズのみなもとだったら 一挙参得やて。 でもさて、これってのは只入力が

デカ過ぎじゃないのか、アンプ通さないと ギタープレイバック音 は聞けないが其れなりの録音が出来たではないんか、

引回し間違ってるような気が、テープ幅 一杯録音用ヘッドラインハンダ 盛りながら思うとて、Tube の エフェクター

散々使ってたけんど、GAIN ツマミでこぅも音質変んのか、ダブル録音ヘッド も ヘロヘロ音量が増えるだけ、

そっか、 テープの テンションや、 一定の電圧回転が低く廻る位の チカラ掛けんと テープが伸びてる、

だから 市販のテープエコーは緩ッ々なんか、強いと モーターのチリチリノイズ も増えるし弱く伸張収縮を繰返すから

あの エコーマシンの音か、 ソレが判ればもう出来たも同然ゃ、の訳がない、完璧な部品など存在しないし機械的強度や

ヘッドの滑り加減や カセットローラーの真芯度、長さが移動が伸びれば テープはふらつき高さが 0.1mmも ズレない様

走行させるなんて不可能である。少し位の揺れが有っても御構い無し詠んじゃいまっせなんて構造どれや?、先ずは

1ミリ の 木板土台を変更、持っただけで モーターが停まったりの ペナ合板なんて駄目であり、やっぱり最初の

1cm木っ端材へと変更、 其処から考えるしかないのである、 大体がなんでこんな テープ が長いのか、

只単滑らか走行見たいだけじゃないんか、ヘッドギリギリ接触でも読むしなんも無い面との テンション力 が違い過ぎ、

之だけでも テープ長が変るなんてぇのも御話ならぬは。 長さ変ろうが テンション掛かってないと モーターが振動、

ブルリと廻って ワゥペダル、困ったの。 有ったがや、TEAC製 ステッピングモーターフライホイール を 駆動モーターと

繋ぎて 破損モーターテープ渡し、だったら回転滑らか振動伝わらへんて、この ステッピ が廻せたら良ぇんだけんども

コントロール回路組まなくちゃいけんし其処で躓いたら本末回転塔やがな。 駄目である、ステッピングは ヒュイ〜ン

なんて DOHC4バルブかよの無振動、 廻すほうは 振動モーターですか?、 もぅ ステップ回路組むかも基板付属なんだ

から DC電圧掛ければ手動でも回せるが、何ボルトだ、6〜20か、12v電源 モーターコイル昇天 だったら元子も無い、

どうすっかの。 何故この ステッピング が動かないと思ったのでしょう、プラス 赤リードが 1本、マイナスを繋いだだけで

柔らかく起動、5v以上の電圧だったら廻るしの、ヘッド買った序の ジャンクモーターだったからか、ステッピンなんて

ガクリと滑らかさが無い、どうせ動かな回らない先入観の浅はかさ、基盤上の半固定抵抗器を回しも変化なし、

6v だろうが 16も スピードは殆ど変化無し、逆回転なんて出来るのか、これを 糸ドラターンテーブルへ

使えば良かったか、之が 2個有れば、同期できれば反対側の 支持モーター微振動 が無くなるのではないのか。

こんなものだろ、の適当セッティングが最も良くて突き詰めると再生も録音も無音ってどーゅ〜こっちゃぃ!音声が聞える

のは気のせぃか、 この テープエコー、ヒューマンボイスエフェクターかよ。  テープ引っ繰り返し内側へと REC/PLAY

ヘッド移動、2個の オペアンプ録音再生、InputOut レベル調整、ヘッド角度 テープの流れと揃え高さテンション最も

良さそうな チマチマ調整で コレか、 疲ッれたの、 駄目だこんなん、 微細入力は取込まないわ 100Ω から 100kω

可変更だと余計ノイズ増えるはも、Tube の Volume可変ガリ どぅすんかの、 ノイズが ピタリと止むポイントは10時か、

123、567 の オペアンプ 2列目のほうが 増幅大きい、定数同じく配線間違えたかは宵、新品だけんど ポットの洗浄、

ステッピングモーター、録再コンビヘッド、DCモーター を 二等辺三角形と並べ テープが動くギンリギリの タプタプ

テンション からやの、なんのこたない、この フォノイコライザーアンプ、チューブエフェクターから増幅させんと

ストラト弾けば ボディーサスティーンは聴こえるし、リアピックアップ の テレキャスターかよと思わせるような

ノイズレスの鋭い音へと変貌、ォモロイやないけ、テープヱフェ が駄目だったら コンデンサーやら 2本の Tube組ませ

ポット や トグル を ズラズラ並べて マルチエフェクター作っちゃえばぇえんゃて、 ちよっと俟てょ、ヘッドが 1個だったら

いつなんどきどの位置 消去ピックアップ を翳せば良いのか、 一々ょっこらせ銅線付けた磁石を、  2個必要かもの。

ポットを 3個並べ 録音再生信号入力と繋げても、ピーッの発振音 はとても良く再生出来てもギターは相変わらづの

潰れファズディストーション、100kΩ可変は ポットポイント 1点しかなく、外れると読まない詠めばテープの繋ぎ目

ヨレ傷みヒス も取込んじゃうし 2〜3時間嗚呼だ好だと ヘッドは 磁性体真っ黒 、 こりゃ困ったの。  オペアンプ

4558 を 2個使用窮めてオーソドックス/シンプル回路のカセットデッキです。 ってぇのか、 録音再生用のボリュームか?。

生音と プリアンプの混合振替え ピーッ、増幅音と 入力信号だけでも ノブ回せば ピ―――、 ミックス だけでも無理かと

調べたら @アウトボードプリアンプを使用Aエフェクト処理後ミキサーで混ぜるB複数のエフェクトループMIX可能な物を

利用C生音MIX搭載ラインセレクターを使う。 なんじゃこりゃ? バイパスのスイッチが面倒なんは知ってんけどコリはもう

信号流れから覚えないと不可能かゃ。 テープは交流バイアス 100kHz程度の 高周波を加えなければ、マトモな記録 は

難しい。 RIAA だけじゃ駄目かょ、トホホ。  ウィーンブリッジ発振回路作ればぇぇのか、オペアンと少々の電子部品で

組めるがな、計算方法めんどぃんが 100k の ヘルツ回路組み 入力信号と 一緒くた流せばいけそうゃ。 オペアンプ

発振回路、良ぃのあったがや、8pinオペ だったら 2回路 4マイナス 8+電源は当然か思うとたら大違いやて。

良く見たら 100Hz、 困ったがの、 リバースヘッド追加後退翼型から醸される胡散臭いエレクトリック鍵盤のような

再生音でも良いのかも知れんし折角作った 録再プリアンプが吹き飛んでも困るし、カーボンだらけの リードから同軸

ケーブルへと変更、 コイル特性変わるのも中々面白ぃしの、      いけね、  向い合せヘッド じゃなくちゃ駄目だわさ、

どぅも詠みが甘いと思ったら 磁性体 じゃない面読まそうと、        だけんどなんで 一寸だけ読むんだょ。   そっかっ

再生ヘッド のとこだけ ヒックリ反せばえんやんが直ぐ捻れるしそれが テープの流れとぃぅものじゃて、  ダメゃゎ、

テープ伸び々ヨッレョレ昆布かよ、 まっつぐが最も効率良く、次がΔ型 ヘッド 1ヶやんが、 駆動部 ローラーと テープが

滑らない様 ガイドで押えても其れ以外が術らなければ テープは伸び CD音源なんぞ 振動子か?の 再生音やがな、

散々ヘッドの角度やんらテープのスムーズさ、入力 オペアンプから 録音ヘッド出力 2通り分配線だと未だ良いが

それよかそんな事より ギターの練習しろってか、 どっちだろうと発振セットじゃなければ再生できねぇなんてのは

御話ならんはが、 LINN-LP12 ターンテーブル眺め、なんでこんな古臭く(失礼)安っぽいのが何十年も作られてるのか、

音が良い、何ヶ月もの時間を掛け ミクロンオーダーの部品群ネオブレン製ベルト も 高精度研磨、電源も無し、テーブル

だけで 30万以上てぇのも凄いが、 しもたッ、稼動部分は物凄い精密組みが必要、素人は保々不可能か、 大丈夫かの。

いっけね、この 10kω半固定ボリューム 45度位しか回らないのを 金属ポットも同じだからとグイグィ捻り破損、 安いから

しゃぁないか、じゃねえんだょ申し訳ありませんです。       なんだか テスターの値が妙である、分岐か知らんが矢鱈

図面と違う、4.7 のとこ 10μF だと拙いか、GND側が+普段とは逆、 緊張と破裂、ピィョ〜ィ 鳴ったと思ったら 2連の

LED が消灯、AC電源まで吹き飛ぶのかも コンセントが刺さってない、杞憂 もなんのその 1ッ発起動、こりゃ

エコーテープよか面白いじゃのうて アナログシンセ作れるかもと想わせるような雰囲気、 5kん所、10kω だったり

連動ボリューム じゃなくちゃいけ無いんも 単体可変だったり動かないやろが呆気ないの、オシロの使い方よく分らんが

5.8Hz から 2060Hz まで可変か、100kΩ(B) 買っといて良かったがな、 コレだけは変更でけへんかもさ、単位も覚束

ないんが 2kHzじゃねえかョ、コンデンサー増やすのか 2pFくらいか?。  録音信号最大周波数の数倍以上の交流信号。

10kωを微調整、3kHzでも大丈夫か、音が聞えないポイントを選びギター信号入れば、 100kHz なんてぇ大層な周波音

じゃのうても再生出来そうな、 周波数ポイントを選び 61段 カーボン抵抗器を並べれば シンセサイズ、 なんてぇのは

無理かもしれんがの、 要は 発振 が録音されづ 再生ヘッド が読めば良いんじゃないのんか、 じゃない、聞えない

範囲は 20kHz以上であって発振音は流れてない、 実際テープを走らせ あんれこれやの微調整からがスタートやがの。

2988Hz を記録、再生音は 古いディーゼルトラックのガラガラ音てのもドゥかと思うが 100kHz発振回路を組みなんて

事もなく ボリューム絞っても ピーピー 煩いほうが問題やて、 添付ギター音は、無しよかょり酷く微細信号全く取込まぬ

エンジン音、 ゆっくりと音像が揺らめくのは 50Hzのオートパン か?。 オペアンプ片側だけの簡単発振回路間違えながら

ヒイゼェ組んだら全く音が聴こえない、オシロスコープ反応無し、+−電圧掛かってる、着け忘れてた擬似 GNDも繋がっ

てる、作動不可、動いてないよ、回路組を間違ってるのか判らず 0.0022μF から ピコ買っての変更も、 このようなんが

一番疲れるのぅ、なんも無料のソフトウェアが、なんて想うとらんが聴こえ難い 18000Hz入力測定できると思ってたんが

周波数値が表示されんのも設定か扱い方が違うのかも サッパリ測定できぬわ、 PCサンプリングレート かも知らんがの

此処は 一発ギター信号お供録音再生やな。 参考図面拡大、良く見ると.ポッチがない、 どぅも変だと思うとうたんやが

オペアンプ の 2 と 3pin が直接繋がってる訳ないだろ?の文献書は語る、そぅと判ればなんのこたない。  動かへん、

もぅ面倒、反対側へと部品繋げたほうが早いゎの、も随分と綺麗な 発振音 やて、 耳が痛い、やっぱりpF じゃなくっちゃ

駄目や、さっさと セラコン買って試すかの。  発振器の動作はコンデンサーへ電気を溜め容量満杯でトランジスターが

動作し電気を吐くを繰り返す。量が多ければ回数が増え周波数が上がる。 しまた、 330pF 其の他少量コン買っちゃ

ったよ、0.1 有んから動かない側外し試すか。  3番ピンが ポキッ、4番も折れてんしブレッドボードや定数変更も楽や

ない、間違えてビクリとも鳴らん 1回しか使わんともっと デッカイ俎板ぐらいのが使い難いはもぅ 動いたが 334Hz か、

440Hzまでもうちょぃだったの、 アナログシンセ の VCO とは違うのか。 100kHz発振用IC が 6000円か、電子工作

CR回路を組んでも歪率や振幅、周波数安定度全て雲泥の差である。 測定器作ってるんじゃないんだから 高精連動

ボリューム 1個 \9000 から、10ヶ100円でも充分です、100年以上前は オペアンプも無ければ オシロもなかったのです

なんてこた思わないが、揺ら々ゆれるステッピングモーターを滑らない真心ピンチローラーへと変更、こんな細い ペラン

ペラのテープが反対側の モータープーリー振動を伝えて来るとは思わなんだ、 2個あるのだから面倒がらづも何処か

いってもうたも有ったと 平ワッシャーお供装着、 水平高度やら傾きが シビアとなり動かづ微調整を繰り返すも滑らず

繋ぎ目なんのその、 停まらぬ テンション緩くとも御構い無い テープの走行明日まで回せば ヘッドは真っ黒とはならず

必要最小限のヘッド圧力掛かっておれば読むわ傷まぬ テープとて、 3kHzだったら ピーピー五月蝿く鳴んのが330pF

33pF だとピクリの反応もなし、ブレッドボード上の豆粒コン 変更だけじゃ駄目かと定数変更も全く変化なし、48kHzは

度台図れない、体重計が髪の毛 1本測れんのかってなものか、もぅ入力信号と 330セット で 録音再生できんのか?

仕方なぃ、カード型の SoftOscillo2 Standard Edition を PC入力へと挿せば 192kHzまで測定可能か、これ作れないか

なんてこと考えないのも吉やの。 発振器動いてるかも繋ぎて録音再生、半田ゴテの水浸ジュッの音だったり単音弾けば

ピヨピヨ声だったりと全くの駄目であり、あれやこれや接続繋ぎ代え ギターの音色録音出来たでッ、 も抱えてる弦の音

だったりと、もぅなんだか判らぬは、クリップノイズ音じゃなくても録再できてもこんなの飛道具ではないんか、でもさて

可変抵抗通さんと思い切り歪むんが、録音ヘッドへ繋げば大人しゅう温色と変わるのは何故か、ポット数不足か

要らないか、 ミキサーボリューム開くと 残留ノイズの音色変化は 100kHz発振器が作動中かちゃぅのか、 こりは 一筋縄

じゃいかへんや。  磁力の ヒステリシス曲線が判れば消磁も可能。  なんやて?なんだそりゃ? カセットレコーダー の

開発者、(ピー)ってるぞ、終らない磁気、今日も気も沈む。 LCDオシロスコープキット周波数帯域 1MHz 4000円 か、

安いの、 組めて100k発振器 動いてないやんかッ となるのが常であり、ミキサーフェーダー、TubeェフェのGAIN、

録音ヘッド入力量、オペアンプの増幅加減と ポットツマミ 信号流れの最も良い所摘むのが良策と思うがの。

マズイ、 汎用 2SC1815 を 2本と カーボン、ケミコン、+電源 12vだけで ステレオ再生カセットアンプ作ってる方が

居られる、 既製品と遜色ない性能、道筋が間違ってる雰囲気、 余ってる 2200マイクロ の 電解コンデン付けちゃうか、

こりゃ面白い、ギターの音が突然歪んだり 7弦モドキジャズが弾けなかったり テープの再生音サッパリ変化無しどころか

ケミカルコン破裂も困んから 0.1μセラコン 再生ヘッドライン繋げたら音鳴らづの無駄足だったの。 だったら 3kまでの

可変発振器と、動いてるか 100kHzアンプ接続録音ちゃんと再生できれば良いのかも、 見た目揺れてない テープ走行

ユッレユレ、 100kHzの効用なんぞサッパリ判らぬ 迷回路、 昭和初期の胡散臭い特撮音源かよ 音煩ッ。 走行中

ヘッドの圧力かと綿棒充てたらぇれえ振動、ジャンクモーター軸より 爪楊枝カセットローラーのほうがスムーズ、

巻銅線紐解く位蛇駄目、モーター内面の磁石ブチ割っちゃう訳ぃかぬ、ケース曲っただけで車軸が変心木阿弥やがな。

ローラーが外れない様、ガムテープ頂点モーター横ツマ装着、ギターTubeEffe増無し、ヘッドの入出ラインだけ ポットを

噛まし、テープスタートの結果が質の悪い SPレコード78rpmの様、入力デカ過ぎ、テープ震え過ぎだったか、のほうが

まだ良いの、  ギターの ポットゼロの位置だと ピー発振、100kヘルツが繋がってなくとも鳴っちゃうのは絶対何処かの

ポット値か インピーダンスが適正ではないかだの、どれだ?。 リンギング対策は実装配線の見直し、基板のパターン

90度曲りを無くし基板の外周部を使用しない。 そんな事言われてもパターンは無いし、鼻摘んだ音もどうすっか。

1960年代物PHILIPS製コンパクトカセットレコーダー初段の入力インピーダンスが低すぎ、ヘッド と コンデンサーの

"共振効果"が少ない、この場合の高音特性改善は1000pF+470pFのセラコンを取り付ける。 なるほど、さっぱり

だけんども テープ録音の事が判ってないからだと、RIAA回路アンプだろうが ヘッドも 可変抵抗器の一部であり

GNDへ繋がってるのだから 1ヶ所の変更だけでも全体が影響を受けるって事やな。 たかが 3kHzの正弦波も

録音再生出来んなんてのは御話ならぬ、テープ走行が見たいだけじゃのうて部品在庫の再利用でもなし、

手の平よか少し大きいくらいの全てマイナスネジ使用 ポータブルカセット こんな凄い性能だったとは思わなんだの。

MCカートリッジ用フォノイコライザーアンプを ギターの微大信号増幅録音ヘッドを通り再生、なんてのは無理なんか、

小手先だけでも歪まぬ録再可能発振無いけんどもさ、なんで ギターボリュームポット全閉やと 再生音 と ノイズ が

敷衍だんょ。 1815で作る テープアンプは過激増幅もなしの程良いピーの発振もないトレブル良く効き フェーダー

持上げノイズもなしの再生音も録音が出来ない、RECヘッド 繋げれば増幅入力が聞えないか縮小されんのは

オペアンプも同じ事、 こりゃ専用の録音アンプ作らんと、 共振回路 作れば 消去、録音、当然再生も可能かもの。

Resonance Circuit 調べれば有るわ或、 要は ヘッド、コンデン、カーボン、トランジスター と電源の組み合わせだけか、

さっぱりだけんど面白そうやがの、 コイルが焼切れたり 部品がブッ飛んだりは困るの、 どぅすっか、 最も簡単安直回線

だとプィ〜とも言わずボリューム良く効きもう 1ヶアンプ作れば組めそうな気分、グラグラ廻るモーターの回転子を優しゅう

外せば淀みなく テープは走行、これでいけそうやて、ちぃと待て、 だったら 2系統増幅度満点オペアンの GND通さない

ポット配列組めばえぇゃんか。 このオペアンプ発振機かょ ギュリガリどぅ接続も ポットの共振は停まらないノイズ多過ぎ

読んでる テープの信号埋れてさっぱり聞えない、アンプ通さないと左側から音が聴こえない、PC入力接触半全、雑音は

消え誘導ノイズ微かと聞えるだけ、何処が間違ってるのかの、1815もう 一丁作るか。 1815リードがポキッ、オペから

MIXフェーダー開き過ぎかと変化少なし、ポット微調整、相変らずの雑音だらけ、GND繋げぬ設定だと余計読まない

録り込まない、ビキーノイズだけは何故か聞える、 コレか?てぇ事はと 2本目の 1815定数揃え アンプを繋ぎ

CDプレーヤーボリューム最大録音、ビロヘロヨレテープでも聴けるまで再生可能だったんか、

其れだったらば 100kHz発振起動も、 この12v両電源、兼用不可、スイッチ入れると 18trアンプへ電源が供給されない、

12レギュレーターも作るかの、まさか電源の供給不足じゃないやろな、AC12トランスアダプ、テスター測れば時々14 だっ

たり 11 の場合があるしの、安定度由の19vレギュ使うかさ。 リードの銅線が傷むからと ワニ口をクリップで挟むと

信号がちゃんと流れない、コンデンサー通ったローパスフィルターの様、錆だらけじゃなくとも新品だろうが表面酸化の

皮膜なんだか知らんがの、ワニ君とリード はそんな事知ったことじゃないのは判るげの、CD音源とギター信号の違いが

分らんと、 電流ボリュームじゃない、 テスター値の DCほんのり流れなくっちゃ録音できないのか?、 ピックアップ

発電信号じゃ駄目かの、 なんだょ、アンプ増幅だと CDが録音でけへん、だぃたぃが、彼是迷い最も単純アンプ無しが

音が綺麗録音再生ってど〜ゅーこっちゃい。 トランジスターを 1段目、ポットを挿み オペアンプ だと録音可能、 しかし

ですがね、再生音が少量だからもぅ片方の オペアンプへ増幅信号入れると 雑爆音ノイズだらけってのが困りものやの。

バッファーアンプのローインピーダンス化はノイズが乗り難い、ピックアップの電圧は有るが電力が少なので信号を増強。

なるほどの、 様々組み合わせがあってめんどぃ じゃない面白そうやて、 カセットデッキの構成見ると バイアス発振器は

当然やけんど バッファーアンプ が載ってるやんか、 これやの。  CDから直接ヘッドは再生可能、 ところが ドッコイ、

Tubeエフェクター通せば ボリューム振り切っても全く録音できぬ何時もの シールドエラーかと思たらちゃう、なんでやの、

モノラル―プレコーダー作ってんじゃね〜んだょ、まつたくじれってぇ、なんて怒ってもしょうがない、己 が悪いのであって

ヘロテープ 及び ゴッチャ混ぜ雑多アンプ は正常である。 50kHzから200kHzの交流バイアス信号も記録、最量状態を

ピークバイアス値、というのか、テープの飽和状態飛び越しアンプ無くっても読めちゃうなんてのはノイズがチョィとでも

入ったら 再生も雑音だらけの歪みっ放し ってこっちゃ事かもの。 ウィーンブリッジ発振回路は比較的低周波の 1kHz〜

10kHzが得意、高速用ダイオードを使えば不可能ではないが タイマーIC のほうが安定安易簡単である。 100kHzっての

低周波じゃないんか?汎用お買い得耐圧丈夫そう 20本100円ダイオーじゃ動いてないかも、 タイマー購入 発振器の他

LEDを光らせ メトロノーム代わりの リズムボックスも作れんのか、よっしゃ、これで ピョ〜ィと組みなんか作れそうな気分

テープの音を ミックス、ソフトスイッチズラズラ並べて アナログシンセ・BOX・メトロ・テープエコーマシン も作れるかもさ。

電子部品を買えば良いというものでもなく、メンテの事思へばポットも無い簡単回路が最良であって、ぺランベース板から

カセットテープ容れ 小型ジュラルミンケースの中で動かすほうが埃もつかづ シールド効果も有りそうやの。 駄目である、

ギターの音が聞えない、再生音との音量違い過ぎ手探り状態もぉはなしならんがの、アンプ無しでも読めちゃう テープも

困るがね、100ωポットも役不足、100k以上じゃなければ ピーピー始まるがや、100kHz作動中か判らんが 発振器、

オペアンプ通せば ノイズしか記録できないし、在庫ポット有って良かったが、一番面倒なんは ピックアップの手かざし

だってのも煩わしい、リバースヘッド追加 横ダイヤ型へと変更やての。 この全面 トレースヘッド、繋ぎ目以外読まへん、

TEAC製片側コンビヘッド、テープを引っ繰り返すと無音状態の徒然詠むわ読む、もぅぇえ、見栄えも由のコンビへ置換え

テンション均一 テープ停まらづで行くかの, イッけね、再生ヘッドとアンプの間ぇポット入れんの忘れてたよ、まぁええが。

ミキサーの ブーストツマミ開き過ぎ、ノイズの中の ヨレヨレテープなんて聞こえやしない、だから PCの調子が悪かった

のか、 誘導雑音が バリバリン聞こえるほどの ボリュームで 録音テープの音、聞えるで、なんてのは 編集作業ノイズ

除去ぐらいの意味しかない、無茶な設定は サイコロ双六のスタートへ戻るんと同じではないのか、それよか耳が痛い

それくらいの我慢が、も当然意味は無し。  マズィ、 平行四辺形だろうが 3角だろうが テープが短くなればナンほど

ヘッドガイドが引っ掛ったり ゴムローラーなんぞの高さが 1mm違うだけでも テープ外れたり停まったりを繰り返す、

融通利かないとは コノ事か、真っ直ぐでも短いほうが安定しない、逆じゃないのかョ。 困ったもさ、起動力と受け皿の

高さが 1センチも違う、ガムテープの固定や 缶スプレーの蓋じゃなくって キッチリ固定台作んなくっちゃ無理さの。

とも思うたが、ジャンクの CPUファンを ガムデ固めるとこれが良い按配、土台が確りふらつかない、もう大丈夫だと

対称三角形組めば良い具合、ピックアップも装着、再生ヘッドが読まない、なんでや思たら磁石へ吸われて ヘッドの

テープが離れてる、随分と強力やの、離せば消去が甘く音源残る、此処はそれ、反対側へ取付ければぇえやんか、

だけんど 消去ヘッドの回路も作らないと コンパクト纏まらづ、 183Jフィルムコンデンサー極細リードが プチッ、

0.018μF 無しの 0.01着けたら勢い良くギャィ〜ン可変とステッピングは廻り始める、 之が本来の性能なんか?、

3個共々 19v兼用電源がいけないのか、レギュレーター可変ノブ ホンのぉ気持ち指加減で廻ったり止まるを繰返す、

回る ギリギンリでも速過ぎポット全開一体何千回転だょベースボードの振動が始まる、何所か壊れてんのか?、

共締めだったのか ネジを 1本弛めると ステッピン分解可能を適当螺子 3本締テープやら ヘッドなんぞの

テンション決め ポットツマミを微調整、この TEACモーター 低速トルク変動も音も無くピックアップ消磁

張り付こぅがお構いなし、よっしゃもう平気だろ テープ走らせるも ノイズ多くって聞えんわ、こりゃ絶対 コールド未装着、

GNDマイナス兼用ラインへ 両電源擬似 GNDを繋げるという愚かさも当然 オペアンプは動かない、何故だか判らぬも、

トランジスターアンプのデッカイ電解コンデンサー起動中だったのかも、大体が電源入ってたのか_? ま〜ぇぇゎ壊れた

訳でもなし。  19vの電源が 1個、可変含め レギュレーター3つ、トグルスイッチは トランジスターアンプ、電源ラインを

引き回し、モーターまで繋げたのは良かったんが、テスターの確認怠らづ、当然共有だからとオペアンプのマイナス電源

トランジスター回路の内側から引いてきちゃうとですね、 どちらか 一方しか作動しない、 誘導ノイズ軽減、見た目だけ、

この リードのライン のほうが良いなんて事考えてるから オペアントランジスター電源共有が出来ないのである。

レールスプリッターってなんだよ、単電源とは両立出来ないってか?だったら AC15vアダプター 跳ねてどっか行っちゃっ

たよ部品検索や読書用の フラッシュメモリーケースLEDライト光ってるしどぅすっかの。 当然の面倒も余剰アダプター

付けたしも、入り込む モーター音ノイズ のほうが音量多い、 だったら 3ライン電源の〜だと初っ端元通りである、

ノウハウが無い、電源、回路が判ってないは理解出来るんが、アダプター容量多かろうが電源の分配は無理であり、

回路上の コールドは IN から OUT まで 一直線であり、0.1μセラコン 3〜4個、2200マイクロ 1ヶ程々チョィの 3分割は

不可能であり、回路を組めば可能でも 低雑音安定化電源作ってる訳じゃないんがの、今後の為、役立つ日が来るかも

しれないが、そんなんは何時までも訪れないのであり、電子レンジ と ホットプレート AC100v コンセントは共有でも

中身の電源部同士を繋げられるのかょ、という事である。 トランスを使った場合でも巻線が 2系統あるか 2個用意、

または トランス巻線が 1系統しかない場合は レギュレーターの マイナスインプットタイプを使用、それでも問題起きる

可能性大有り。 ちょッと待てよ、ステッピングだけんど 1個の部品変更だけでも ブン廻り テープが千切れるんじゃない

んか勢いの良ぃ制御可能モーター、今だったら ACモーターンテーブル修理できるかもさ。 AC電源 3連装 ポットなし、

Tubeエフェクターから TR増幅発振器と読込み、オペアンプから 録音ヘッド、ノイズ激減、錆だらけクリップ使わなければ

由が、ステッピング突然速まり キュルキュル言っちゃうわ停まるは モーターガバナー無いと駄ん目かの。

LED銅針スタンド プチッ、なんでやの、一時しかも他変、プラス側の LEDが暗い思たら点消 4本全滅、AC15v最大値

3.6V、テスター3.56vだったんが、致し方なし、蛍光既製小型品灯けたら何倍も明るく微小文字も見易いて当り前やがの。

80℃以上で素子の消耗が早まり過剰発熱させない事。 2.6vぐれえで光らせとけば良かったか、携帯のモバイルライトは

壊れづえらく明るい、初期のやんわり灯る 10本100円くらいが 一番扱い易いんかの、 テープも最初の単純3角形が最も

良く止まらづ外れぬ傷まない、読角さほど変化なし、テープスピード速過ぎは録再不可、ピックアップ消磁が面倒じゃなけ

れば之でも良いかもの、 余暇無い、テンションが均等でも ヘッドの読角度を変えんと摩擦が増えて モーター速度が

弱まり音が伸びたり縮むを繰返す、緩々弾いても トレースできなきゃ意味は無い、 満身生半可ながらも微調整を

順繰り 回転増量、信号密度が増える、静電気発生、チョィとでも入力が多ければもれなく再生音は歪む、

こりゃ難しいでんな、 走行度合をガッチリ固めれば改善されんのか、退っ引きペラ板を分割ボンド 2階建、 テープ長さ

調整は面倒だけんど振り回し横縦置き衝撃加えようが低回転だろうが TEACモーターフライホイールの効用か判らんが

テープも ヨレぬ 安定走行は宵んがの、少量信号テープが受取らない基本は変わらない、0.1μセラコンを アンプ入力の

とこ着けると変化て事は、容量の多い ケミコン液漏れ無き様電極良〜く見て挿むかの。 ダメやん、余計ノイズ不得手

詠まへん、ポット無い、ラインヘッドは 再生録音のみ、OUTへは繋げない、のほうが良かったの。 7弦ギター特有癖

かもしれんヨッこらベース変更。 フィンガーノイズ のほうが多く録音されるって事は 植物油塗ってどうだじゃない、

己の下手さが良く判る。 100kHz発振器の カーボン半分接続、再生音のほうが ボリューム多いのも ドゥかと

思ふが、なんだょ 何キロ だか判らんがちゃんと動いてるやんか、発振オペアンプ 1番 0ω 録音不可、

コンデンサー組合わせれば 消去ヘッド作れるかもしんないが 250kΩ可変付け コールド繋がぬて ツマミ回せば最適値

130k だったか。 再生音歪は 100Ωポット噛ませばいけそうやの。 オペアンプからの増幅信号 ノイズの塊りだと

再生も歪む波形引っ繰り返るんは当然判るがの、セレクターの切替でも変化少ないのは困ったものやて、

音量が変わるだけで雑ノイズのような音も変化なし、ポットツマミの微調は ステッピングだけで充分お腹一杯、

其処からズラズラ並ぶ 可変ポット・チマチマ調整 なんて楽しいじゃない、ギターポテンショメーターのお捻り以外そんなん

己でも面倒御免蒙りであり、ポット数増やせば アチラが好くって此方はノイズの渦である。  モーター本体よりも御高い

精密サーメットを付けたら安定走行可能。  エフェクター用の在庫品有り、マイナスドライバーヒネル と テスター値が

少しづつ変わる、最適値の角種2〜3個買って糸ドライブやらこの不安定変形菱型テープドライブへ取り付けるかの。

4トラック2チャンネルジャンクTEAC10号オープンデッキか、100円じゃ買えないかもの、テープや送料のほうが高いのは

良いん全身ブラックパネルの ヨレ傷なんぞ磨き塗っちゃえばぃいんやけんど音無く再生録音早送りの修理なんて

出来んのか?、発売当初 198000円か、御安い、コレちゃんと動けば 2トラ38 じゃなくっても余韻じゃけんの。

唖ッとぃぅ間の 6000円越え、 TEAC人気有んの、 もぅヤメャメ、 修理できんのかょって話しやがな、 ヤットコ 2段重ねの

テープエコーでけた思ったら音が鳴らへん、アダプ3個は スイッチコンセント挿さって モーターも廻ってるが出力側の

ジャックが接触不足、だからジャリガリぃってたのか、キッチリハンダも周ってるんが見た目じゃ分らぬ、これでは

オープンリールの修理なんざ 100年位掛かりそうじゃの。 全くの無音状態から再生音は聴こえる、マズィ、

ポット2ヶを トランジスター と オペアンプ、再生ボリューム調整用を挿み、 図面通りの発振器接続が

最も良かったんが、なんで入力モニター音が聞えないのか、 これ手探り状態やんか、困ッた。

サーバーPC ガララララン、どうせ CPUファンだと思うても テープの様廻らへん、電源かも、

なんでこんな ギッチギチのクリアランスなんだょ、ケミコン液漏れパンク寸前、よくぞ動いてくれてたものやと有難うの

修理も 電解コンデンサー周りの集積が凄くって外れへんがの、得えゎ、電解コンデン修理済と入替えてまぇ、電源入って

動けば暇な時じっくり半田充てれば良いしの。   4700μファラッド10vってなんだょ他の開けたら 10億μF なんてのが、

ケミ修理電源ファン回らないのもコマッタの、 もぅ 35vデカコン付けちぇば良いか、問題起きたら 4700買えばいぃしの。

蓋を閉め収納、 スイッチ入れても BIOS画面が現れない、 清掃中羽根が折れ反対側もポッキンバランスCPUファンの

振動で床や机が鳴るのも煩くってしゃぁない、CMOSクリア、電源入ると、緒と待ち、電源の供給かもと ファンコネクター

ピン綿棒真っ黒、CPUファンじゃないから無理やの CISCOルーターファンが寒い位風量満点ブン廻る、電源ボックスの

ファンも コネクター接触か?まァぇえがな、余計壊れそうやし ガムテープファンでも充分やの、今度は microSD 冷ファン

煩く騒いでるが スイッチ入れたら即座の電源反応立ち上がりもえらく速いし 電解コンデンサー買い込み全部修理やな。

2進数から 1 が On、0 が Off 由来の電源スイッチ ○ が切りだったのか、調べても 4700μんとこ 1000 や 2200 着け

ても良いなんて載ってない、仕方無い ケミカルコンデンサーと安い丈夫LED、ジュンフロンETFEリードも買ってまぇ。

部品来るまでの、どうせダメだろ IN−Potentio−OUT コールドも繋げたら、ギター音は聴こえるんが磁石通るも

消去されない、ヘッドの共振か面ろぃじゃない、何度か再生される内、音が歪みノイズと消える、これでもぃいかの。

2個のヘッド、録音と再生、100kHz もぅ 1ヶ作って空いてる 録ヘッドへ信号流せば 消去ピックアップ要らないかもさ。

220,330,470,1500μF だったか、sd write error 起きてるし フゥォンフォン五月蠅いし、もうしょうがなぃ在庫だけ 1個、

御茶濁しのコネクター無水アルコール洗いスイッチオン、暫くは大丈、スグ終るぉもたらエラーシーケンス、中途半端修理

か無水アルコー の怨念かなんて事もなく、只 USBキーボードコネクターピンの接触が悪こぅただけだったか、cat /proc/

貼付ヶ、打てば再構築は始る、300円チョぃの microSDも壊れてない、駆動音心做しか静かと思うてえれぇ疲れたとてさ。

休息の ジュンフロンチップLEDスタンド組めば リードの扱いが難しい、半田の熱で融けるがサッパリついてくれない、

ライターで炙るのが最も早いがの、単線が熱せられ指先へ伝わるくらいじゃなくっちゃ皮膜が剥れないほど丈夫てぇのも

ど〜なんじゃろね。 駄目じゃぃ、白熱球は偉大である、切れようが発熱多かろうが車の テールランプ 12v 1ヶのほうが

明るいってどぅゅ〜こっちゃぃ、之だったら スポットライト反射板型 3個豆球スタンド作ったほうがぇえゎ。

じっくり腰を据え電源修理、WinPC 調子良くないからと ボックス繋げたら嫌な臭ほぃとヒューズ断線、適当ダイジョブか

ケミコン修理品が調子良く、ぬゎんで PC-Athlon がダメなんじゃい!補助電源 4pinラインが熱い、コネクターは逆じゃ

挿さらない、Server在庫も カニチップドライバーなんて無いよ、Windowsってドライバー群だけやろ?PCコンパクトへと

Win2000を入れても ブラウザエラーPC部品も買えづ、もぅ修理(破壊か?)しかない。 しもたッこの 12v角型コネクター

逆でも刺さってまうぞぃ、だからヒューズが飛んだのか、もう遅い、電源入るがBIOS見れづマザーボード買うしかない。

Athlon 64 X2 3800+メモリー無しか、ケース以外は全部壊某メーカー品マザーボードの上級機種品、電源さえたつぷり

余裕あれば ケミコン破裂もないし値段御手頃 グラフィックも オンボードか、 Vineさん XP入れて 128MBしかない

インストール中メモリー不足ですも処理は滅茶苦茶遅いが吹き飛ばない 10年以上前の COMPAQ流石やて、

mini だか microのボード選びは 一畳サイズやないんだから SD-Linux 木のケース と入替えちゃえばぇえしの

それよか VineLinux-Samba なんて要んのか?、 WindowsSATAディスクの中身が読めへんょ、予定のメモ帳内容

どぅだったっけ?Firefoxブラウザのダウンロードは IE6 だとエラー塗れ、有って良かった骨身と染み入る真冬の寒空。

WindowsCPUが壊れたのか マザーチップが吹き飛んだのか マイナスの所ぇ+12vなんぞを流せば只じゃ済まないのは

判るがの、ガラガラと煩い ケースファンを勢い良く廻る 24v新品ファンへ変え様 ボード上のFAN 3端子繋げスイッチ入れ

ムギョッの音と共 二度と回らぬ ジャンク 一瞬品てぇのも変じゃゎぃ、 この メインボード半分壊れてたのか途惑う心待ち

中古のボードよの、 2コアCPU が幾ら中古とて 1100円で買える訳がない、どぜぅ\3000位までいくじゃろも、マズィ誰も

入札しない、銭口座は 30円、キャンセルも気が引ける、誰か買ぅとくれッぉんえがいですから、まぁえぇ、WinPCが破損

ですったもんだより予備有るほうが調子良いほう使えば良いしの、AMD Athlon64 3200+ 1024MB CPU Express付きも

ええけんどこっちも期待やて、 危なッ、 御入札有難ぅごぜぇまんがな、オイクラの落札だったかは見ないのが、安売り

在庫処分残り品を買ったら彼是こっちの方が安かったなんて事ある坂ぃの、\1200 だったか、もうちぃと余裕あれば

買え買っとけば良かったの、だったらグッ茶ぐチャ云わづ買えや猿という事である。  そっか、 キーボードの

スペースキーが狭いの買うと変換候補キー押しえっれぇ使い辛い、こんなん英語記号しか打たない

Linux Command だけで充分やが、じゃのうて ステレオコーラス 一方を ミキサー、もぅ片方は テープエコー通せば

ええのんか、Mixer-Pan のガリ修理も全体の信号通りィイから ブーストツマミ要らへんし、横の使ってないフェーダーへ

挿し、から ギター右からは 再生音、そんでもって 安物エフェクターこんな エグイだったんか。

膨張ケミコンが外れない、微細パターンが切れる、素人は中古ボード買え、無理ムリ壊すだけ、モノは練習と半田当て

ケミ 1個でギブアップ、なんて堪え性が無いのでしょう、 メインボーのハンダ硬くて呼半もリードが折れ留まっちゃッてるし

此処はひとつ、手習いサイトを眺めれば 風船コンデンサーの端子をカットし半田ゴテを充てるとある、ドライヤーの予備

加熱も有効、80度くらいでは電子部品など壊れない。 コレやの、商品が来るまでボード格闘ゃがな。

駄目であり、このCPU、コアの破片が有り 熱伝導シートじゃなければ隙間の焼け焦げであり ワット数の大きいコテ以外

熱が伝わらづ 1000Wのドライヤーなんぞこの寒い日は応えられんし、基板上のケミコン全く変化なしのパターンのほうが

壊れそう、組めても動いても グラフィック性能 ガックガク、Linuxハードディスク 以外の用途なしの終了。

@ケミコンの温度保証不充分の場合は高負荷時コンデンサーの急激な寿命低下または焼損。

Aインピーダンス低減不充分の場合、要求電力変動応答性の低下、自己発熱の増大、供給電力の動作不安定、焼損。

B許容リップル電流が不充分は大電流が流れた時、コンデンサ劣化焼損を招く。

Cサイズが合わず仕方なしのリード線延長はインピーダンス増加。

4番目がまづいぞぃ、でぇじょうぶか?、今の所は平気だけんども、なんて考えてるんだったら最初から良く調べて専用の

ケミカルコン買えといぅ事であ、 ぁいっけねぇ マザーボードの電極表示、黒が マイナス 白+ じゃない逆だったか危ねぇ。

御待ちかねボードが到着、Win Install ドライバーも入れたら静かぇっれえ速い、こんな重たい動画再生不可能もマトモと

観られる壊れて良かったのかも知れんのさ、 画面が波打ってる、Expressドライバー更新も変らずこれは安い液晶

モニター60Hz固定だからかの、ケミコン修理品と入れ替えれば全く問題なし、画面ワンサイズ小さいがしょうがんない、

もぅちっと観易くできるか、も、OSD-LOCKED解除できねぇ画面が眩しい、   コレだったらば靄の蜃気楼画面のほうが

未だえぇゎ CHRYSALIS じゃない CATALYSTのドライバーダウンロードも変化なし、此処はもぅ禁断の70Hz設定ビッタリ

波打ち際の足濡れづ、そんな事よか microSD-Server木箱入替えのほうが大変とは想わなんだ、Expressは入らない

カッター切込み ハードディスクの場所が無いだこ〜だの之が金属製だったらてぇへんだなんて思ふ余裕無し。

TapeE